-
PDF
- Split View
-
Views
-
Cite
Cite
Naobumi V. Sasaki, Naoki Sato, CyanoClust: comparative genome resources of cyanobacteria and plastids, Database, Volume 2010, 2010, bap025, https://doi.org/10.1093/database/bap025
Close - Share Icon Share
Abstract
Cyanobacteria, which perform oxygen-evolving photosynthesis as do chloroplasts of plants and algae, are one of the best-studied prokaryotic phyla and one from which many representative genomes have been sequenced. Lack of a suitable comparative genomic database has been a problem in cyanobacterial genomics because many proteins involved in physiological functions such as photosynthesis and nitrogen fixation are not catalogued in commonly used databases, such as Clusters of Orthologous Proteins (COG). CyanoClust is a database of homolog groups in cyanobacteria and plastids that are produced by the program Gclust. We have developed a web-server system for the protein homology database featuring cyanobacteria and plastids. Database URL: http://cyanoclust.c.u-tokyo.ac.jp/.
Introduction
Chloroplasts are the sites of photosynthesis within the cells of land plants and algae. In non-photosynthetic plant tissues, these are called plastids (1). Various lines of evidence, such as the similarity of the photosynthetic machinery and photosynthetic metabolic pathways, suggest that cyanobacteria are related to the ancestor of chloroplasts (2,3). Cyanobacteria existed on the earth at least 2.7 billion years ago (4). Contemporary cyanobacteria exhibit wide morphological diversity (unicellular, colonial, filamentous, etc.) and are adapted ecologically to a wide spectrum of niches (freshwater, marine, terrestrial, thermophilic, etc.) (5). In a classical review of the molecular evolution of cyanobacteria, Doolittle (6) raised three questions: (i) what is the proper phylogenetic position of the cyanobacteria within the prokaryotes; (ii) what phylogenetic relationships exist within the cyanobacteria; and (iii) what evolutionary relationships do cyanobacteria bear to eukaryotic photosynthesis?
To answer the first and second questions, the clade structure and lineage of cyanobacteria have been revealed by careful molecular phylogenetic analyses. Based on interest in their ecological importance, genome sequences of cyanobacteria have been analyzed by the Kazusa DNA Research Institute in Japan (http://www.kazusa.or.jp/) and DOE Joint Genome Institute in the USA (http://www.jgi.doe.gov/). In addition, genomic data repositories for cyanobacteria such as CyanoBase (7), CYORF (http://cyano.genome.jp/) and Cyanosite (http://www-cyanosite.bio.purdue.edu/) assist the experimental analysis of cyanobacteria.
Referring to the third question, some reports have suggested that the gene transfer from the endosymbiont to the host genome was the key event (8). Nevertheless, despite the intuitive idea that the plastids and host plant cells co-evolved, the actual evolutionary relationship between the host cells and plastids remains complex, as seen in secondary endosymbiosis (9–11). It has also been pointed out that the evolution of plastids themselves was discontinuous (12). To study the evolution of plastids, some useful platforms are available for comparative genomic analyses, such as ChloroplastDB (13), but resources for the comparative genomics of plastids and cyanobacteria are still limited.
We developed the CyanoClust database web server to provide reliable orthologs over many cyanobacteria and plastids, or just various cyanobacteria. It is also used as a utility for comparative genome analysis. To compare orthologs among loosely related organisms, the Gclust software, which was developed in our laboratory (14), was used to construct the database. In this article, we present the database system and web interface of the CyanoClust database. This interface makes the CyanoClust web system a useful platform for comparative genomic analysis.
Features of the CyanoClust database
Database content and organization
CyanoClust (version 2009-03) contains protein homology information for 38 cyanobacteria, 59 plastids, five anoxygenic photosynthetic bacteria and one chromatophore of Paulinella. In addition to these photosynthetic organisms, five non-photosynthetic bacteria were included and are expected to serve as outgroups.
The original genome data of these organisms were obtained from the NCBI/RefSeq (http://www.ncbi.nlm.nih.gov/genomes/) and processed into three tables describing protein data (Figure 1). This was performed with Perl scripts available from the Gclust server website (http://gclust.c.u-tokyo.ac.jp/). The database-building process is summarized in Figure 1. We used the Gclust software, which is based on the Entropy Optimized Organism Count (EOOC) method (15), for automatic clustering to obtain a homolog cluster table. The EOOC method automatically simulates human-driven manual identification of protein clusters with some parameter settings. In total, 179 056 proteins were classified into 40 526 clusters, including 26 373 singleton clusters for which no orthologs were detected in any of the other genomes. Each cluster is accessed by a serial ID, and each cluster entry contains the list of gene IDs. In addition, the group number of the large, loosely conserved synteny that we call virtual linkage groups (VLG) (16) is indicated with a probable-consensus annotation when it is assigned. Referencing to each gene entry is processed internally by CGI scripts on the web system. Each cluster is displayed as a bit matrix. The ‘gene’ tables and ‘homology cluster’ table are used mainly in the CyanoClust web system. The fields emphasized in italic bold font in these tables (Figure 1) were used as search keys in the web interface.

The process of database construction. Each box represents a conceptual object representing the structure of data. The topmost line in each box shows the name of the relational table. PK, primary key; FK, foreign key. Each dotted arrow indicates the relation of an entity to the reference. Bold arched arrows indicate an external operation to produce the relations (the main program names are given near the arrows). Light gray background of the title, transaction (temporary and internal) relation; dark gray background, resulting relation.
Organism grouping and evolution of photosynthesis
The main characteristic of the CyanoClust database is the selection of the genome set, a process especially designed to analyze the evolution of photosynthetic organisms such as cyanobacteria and plastids. In this respect, the five genomes of non-photosynthetic organisms serve as references or outgroups. The five genomes of anoxygenic photosynthetic bacteria are also good references for comparison with the oxygenic photosynthetic organisms. The plastid genomes in the genome set are classified into several groups: standard plastids, secondary plastids, Cyanidiales plastids and the Paulinella chromatophore genome. Paulinella chromatophora is a strange protist that has a plastid-like organelle and is thought to have originated from a cyanobacterium related to Prochlorococcus or Synechococcus (17). Therefore, the origin of the Paulinella chromatophore is believed to differ from the origin of plastids in plants and algae, which are believed to have branched from an ancestral cyanobacterium near the root of cyanobacteria (9,16). In the bacterial group, Rhodopseudomonas palsustris and Rhodospirillum rubrum are purple non-sulfur bacteria that perform anoxygenic photosynthesis, unlike cyanobacteria. Chlorobium tepidum is another anoxygenic photosynthetic bacteria classified into green sulfur bacteria. Heliobacterium is a photosynthetic firmicute. The photosynthetic machineries of these bacteria differ somewhat from that of either cyanobacteria or plastids. Namely, anoxygenic bacteria have only one kind of photosystem containing bacteriochlorophylls, whereas cyanobacteria and plastids use two photosystems in series that contain chlorophylls to oxidize water to oxygen. Although the evolutionary relationship between anoxygenic photosynthesis and oxygenic photosynthesis is still unclear, the CyanoClust resources will assist further analysis of their evolution.
The CyanoClust interface
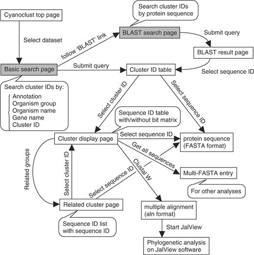
The web system of the CyanoClust consists of search schemes, as shown in Figure 2, which are driven by CGI scripts. Most search tasks can be performed in the ‘Basic Search’ and ‘Blast Search’ pages. The ‘Basic Search’ page offers two kinds of searches: normal searches and phylogenetic profiling. The normal search is used to find clusters by annotations, sequence ID, and cluster number. To search clusters by annotation, any descriptive word(s) are allowed, such as ‘DNA-binding protein’ or ‘Photosystem I’, and the query is searched by string matching (wildcards are also available). These annotation keywords were originally taken from the gene annotation. A search using the GenBank gene ID is also possible in ‘Sequence ID Search.’ For expert use, a direct search using the cluster ID is also available. The phylogenetic profile search is run using two methods: group selection and organism selection. Each organism group has an attribute: ‘yes,’ ‘no’ or ‘any.’ The attribute ‘yes’ is used to select clusters that are shared by the designated group, and ‘no’ is used to select clusters that are not shared by the organism group. The attribute ‘any’ is used to exclude the organism group from the current selection. In the organism selection method, each organism can be selected one at a time. On submitting a query, the ‘Search Result’ page is displayed, presenting the sequence ID and representative annotation of each cluster. Figure 3 shows an example of a query that contains the keyword ‘phycobilisome’ in gene annotation. If a keyword search was used to show the page, the matched keyword is shown in red. This page is used to access clusters or protein sequences. Users can fetch any sequence in FASTA format for further analysis. The ‘Cluster Display’ page shows a matrix of homologs, if the matrix is not too large. Below the matrix are the buttons ‘ClustalW’ and ‘Get All Sequences.’ An additional button, ‘Related Groups,’ is also shown if homologs exist that were not used to construct the cluster.

Page transition diagram of the CyanoClust web interface. Each box indicates a web page, and each arrow indicates the page transition caused by an action. Each balloon indicates a simplified explanation of the indicated page. The gray boxes indicate the two types of initial search page, which are also linked with each other.

Screen shots showing the top page and Basic Search page. The Basic Search page opens upon following the link in the top page, as indicated by an arrow. The ‘Basic Search’ page accepts a search query consisting of an individual gene name or annotations, gene conservation in specified organism groups or species, or just the cluster ID. By submitting a query, a cluster ID table is displayed under the name ‘Search Result’.
In addition, an amino acid sequence can be searched from the ‘Blast Search’ page, which is accessible by following the ‘Blast Search’ link on top of the ‘Basic Search’ page. The CyanoClust web system also implements a convenient phylogenetic analysis tool using Jalview (18) software (Figure 4) after displaying an alignment, which requires JDK runtime version 1.4.2 or higher on the client. With these interfaces, the CyanoClust web system is used as a platform for comparative genomic analysis.

Example analysis of a cluster. The upper figure shows a cluster ID table in a ‘Search Results’ page. Upon clicking the cluster number in the cluster ID table (red circle), a ‘Cluster Display’ page is shown. Below is a stacked view of a ‘Cluster Display’ page, a multiple alignment, and a dendrogram driven by the program Jalview. In the ‘Cluster Display’ page, a bit matrix is used to show the similarity of homologs for small clusters (hidden behind other windows in this example), but only a list is shown if the cluster size is large.
Prospects
Quality control of cluster annotation
The current policy of the CyanoClust database is that we do not modify the annotation given for each protein in the original database. In the ‘Search Result’ page, the annotation field inherits the gene annotation of the top entry of the gene list. Currently, we do not curate the annotations because any annotations given in the original databases may be subject to changes with research advances. Different annotations are often given for the entries of a single cluster, but comparison of these different descriptions will give an idea of the function of the orthologs. A future enhancement of the database will include well-curated annotations of the clusters. However, this will be possible only after extensive efforts at manual curation. Although extensive, the complete curated annotation will be possible using the CyanoClust database, as described below.
CyanoClust as an annotation tool
The increase in genome sequence data in the public repositories will facilitate comparison of various different genomes, but the current database and software development focus mainly on human-related genomes. The development of comparative genomics and annotation of photosynthetic organisms is still in progress. In this respect, the CyanoClust database may be useful as a starting point for evidence-based detailed annotation. Experimental data have accumulated for Synechocystis sp. PCC 6803 and Anabaena sp. PCC 7120. For many other cyanobacteria, strain-specific physiology information is being accumulated. By combining all available experimental data through the orthologous relationship defined by CyanoClust, we will be able to give a more reliable annotation to each conserved cluster. Another promising application of CyanoClust is its use as a reference to annotate new genomes that are being sequenced with new generation sequencers. Formerly, annotation of new genome involved extensive blast searches, but it is usually difficult to judge a correct threshold. Re-clustering of all new possible proteins with all of the sequences in CyanoClust will give reliable clusters, which will have plausible annotations. Only orphan proteins will have to be studied individually.
In summary, CyanoClust will serve as a potent tool for the annotation of both sequenced genomes and genomes to be sequenced.
Funding
This work was supported in part by Grants-in-Aid for Scientific Research from the Ministry of Education, Culture, Sports, Science and Technology (MEXT) of Japan (17018010, 18017005, 20017006) and the Global COE program ‘From Earth to Earths’ to N.S., and a Grant-in-Aid from the Japan Society for the Promotion of Science (JSPS) (2011425) to N.V.S. Funding to pay the Open Access publication charges for this article was provided by Ministry of Education, Culture, Sports, Science and Technology, Japan.
Conflict of interest. None declared.