-
PDF
- Split View
-
Views
-
Cite
Cite
Jeanette Reinshagen, Brinton Seashore-Ludlow, Yojana Gadiya, Anna-Lena Gustavsson, Ziaurrehman Tanoli, Tero Aittokallio, Johanna Huchting, Annika Jenmalm-Jensen, Philip Gribbon, Andrea Zaliani, Flavio Ballante, From library to landscape: integrative annotation workflows for compound libraries in drug repurposing, Database, Volume 2025, 2025, baaf081, https://doi.org/10.1093/database/baaf081
Close - Share Icon Share
Abstract
In the rapidly advancing landscape of drug discovery and repurposing, efficient access and integration of chemical and bioactivity data from public repositories have become essential. To address this need, we developed two complementary annotation pipelines (KNIME- and Python-based) that automate the extraction and integration of curated chemical and bioactivity data from public repositories. These pipelines support any user-provided compound library, enabling reproducible workflows that integrate data from heterogeneous sources such as ChEMBL and PubChem. As part of the REMEDi4ALL project, with the aim of establishing a European platform for drug repurposing, we validated our framework using a harmonized subset of the Specs repurposing collection, which includes >5000 compounds available at the partner institutes. We also developed two interactive dashboards that support multilayered analyses and visualization by integrating chemical properties, bioactivity profiles, and relational data. Our results demonstrate that this framework streamlines the collection of harmonized data and facilitates analyses that are critical for drug repurposing efforts, while remaining versatile for broader applications in drug discovery. Moreover, the analysis of the annotations reveals that the Specs subset includes chemical scaffolds representative of a significant portion of approved drugs and compounds undergoing clinical evaluation, underscoring its potential as a rich source of drug repurposing candidates. Both pipeline protocols are publicly available online, and the dashboards are open access.
Database URL
Identifier Generator:
https://hub.knime.com/fraunhoferitmp/spaces/Public/Remedi4All/R4A_StructureHarmonisation_IDgenerator
R4A Annotation Tool:
https://hub.knime.com/fraunhoferitmp/spaces/Public/Remedi4All/R4A_Annotation_Tool_v3.1
ChEMBL Annotation Dashboard:
https://hub.knime.com/fraunhoferitmp/spaces/Public/Remedi4All/Chembl%20Annotation%20Dashboard
Chemical Annotator:
Source code is available on the GitHub at https://github.com/REMEDI4ALL/chemical_annotator the original code is deposited on Zenodo at https://doi.org/10.5281/zenodo.16357572
Chemical Biology Atlas:
The latest accessible version is archived on Zenodo https://doi.org/10.5281/zenodo.16310142 current live version is available at https://chembioatlas.serve.scilifelab.se/
Demonstrator data used in this study:
https://doi.org/10.5281/zenodo.16359229
Introduction
Drug repurposing has emerged as a powerful strategy in drug discovery, offering a cost-effective and resource-efficient approach to identifying new therapeutic uses for existing drugs [1]. This method has become increasingly popular, especially for addressing unmet medical needs, e.g. in the case of rare or orphan diseases and urgent health crises. Compared to traditional drug discovery, drug repurposing can reduce the development time from 10–17 to 3–12 years and costs from $2–3 billion to around $300 million per approved drug, while increasing the likelihood of success by up to 30% [2, 3]. A notable example of successful drug repurposing is azidothymidine (AZT), which transitioned from an abandoned anti-cancer candidate to become the first FDA-approved drug for treating HIV infection [4]. Similarly, thalidomide, which was once withdrawn from the market due to its teratogenic effects, was repurposed first for leprosy [5] and later also for multiple myeloma [6]. Among more recent examples, lonafarnib, which was originally developed for the treatment of cancer, was approved as the first treatment for Hutchinson–Gilford progeria syndrome (HGPS) [7].
Despite its advantages, data-driven drug repurposing still faces significant challenges. These include difficulties in accessing, integrating, and processing large volumes of heterogeneous chemical, physical, and biological experimental data describing preclinical molecules, clinical candidates, and marketed drugs [8, 9]. Critically, the success of these drug repurposing efforts relies on extensive biological and clinical data found in public repositories [10], underscoring the need for standardization strategies and analytical methods. Currently, there are more than one hundred public and open databases in the biomedical domain, each covering distinct subjects such as genes, compounds, and diseases [11]. These resources serve as invaluable repositories of scientific knowledge, playing a pivotal role in advancing research and drug discovery. However, maintaining and updating these databases to keep pace with rapid scientific advancements requires dedicated teams of experts.
Repositories such as the Drug Repurposing Hub [12], ChEMBL [13], PubChem [14], DrugBank [15], Probes & Drugs [16], and the Guide to PHARMACOLOGY [17], among others, provide extensive information linking chemical structures, biological activities, mechanism of action, and clinical data [18, 19]. Since these databases continuously grow over time, they offer researchers an ever-expanding landscape of molecular and clinical information, allowing increasingly sophisticated drug repurposing strategies. However, the amount and complexity of available data require modern computational approaches to effectively mine and interpret this information [20]. Indeed, advanced techniques in artificial intelligence and machine learning, along with relational databases, are increasingly being employed to uncover hidden patterns and relationships within these datasets [21, 22], potentially revealing novel drug–disease associations and accelerating the repurposing process (https://www.elsevier.com/industry/drug-repurposing) [23].
Despite their individual significance, these databases often remain siloed, limiting their potential to provide holistic insights into complex biological systems and diseases. To overcome this fragmentation, integrated workflows that combine data from multiple sources are essential. Such workflows can uncover hidden relationships among genes, compounds, targets, and diseases, enabling a more comprehensive understanding of biological mechanisms and facilitating translational research. However, significant challenges lie in establishing standardized protocols for data collection, curation, and sharing across the scientific community. A critical factor in the success of these integrative approaches is the selection of resources that adhere to the FAIR (Findable, Accessible, Interoperable, and Reusable) principles [24, 25]. Databases compliant with FAIR principles ensure that data can be easily located, accessed, and efficiently integrated across platforms without loss of meaning or context. This compliance is crucial for efficient harmonization of datasets, reducing redundancy, and promoting data interoperability. In the era of data-driven research, the ability to efficiently harmonize and utilize vast biomedical datasets will be a key driver of innovation.
Harmonized datasets are indeed essential in modern scientific research, particularly in biomedical fields. They enable the integration of diverse data sources into a unified and standardized framework when the FAIR principles are consistently applied. This standardization enhances the ability to validate citations, improves the statistical robustness of analyses, and allows researchers to evaluate the generalizability of findings across different contexts [26]. In drug repurposing, data harmonization significantly accelerates research timelines by streamlining data integration and analysis. Furthermore, harmonized datasets promote interoperability among diverse data sources, facilitating collaboration between researchers and encouraging knowledge sharing throughout the scientific community. For instance, the Alzheimer’s Disease Neuroimaging Initiative (ADNI) has contributed to >600 publications on Alzheimer’s biomarkers, underscoring the value of standardized datasets [27]. In healthcare, harmonized clinical data enables more precise analyses and diagnoses, facilitates personalized treatments, and enhances the efficiency of AI models [28]. Despite these benefits, challenges such as data heterogeneity, ethical concerns, technical barriers, and varied regional regulations persist [29]. Overcoming these obstacles requires advanced frameworks and universal standards, such as HL7 Fast Healthcare Interoperability Resources FHIR (https://hl7.org/fhir/), an interoperability standard enabling health data exchange between different software systems, to fully harness the potential of harmonized data in driving scientific discovery and innovation.
Despite the development of various methods for collecting and analyzing annotated data from screening libraries [30–34], the exponential growth in data volume and complexity requires continued innovation in this field. Accordingly, the development of up-to-date methods remains critical in drug repurposing. Moreover, there is a need for an easy-to-use, standardized method that can be widely adopted across different research settings. Such a protocol would democratize access to powerful data processing and analysis techniques, enabling researchers from diverse backgrounds to effectively explore the information available from chemical repositories.
In this work, we present a framework aimed at advancing drug repurposing efforts through the development of pipelines for annotating compound screening libraries, as well as platforms for visualization and multilayered analysis of annotated data.
The developed workflows are explicitly designed to facilitate automated integration and interpretation of underlying data using dynamic approaches, ensuring alignment with the latest available information. We demonstrate the applicability and reusability of this framework using the Specs Repurposing Library (https://www.specs.net/pdf/SPECS-factsheet-repurposing%20library.pdf), which is a subset of commercially available compounds described in the Broad Institute’s Drug Repurposing Hub [12]. This approach provides solutions for both computational researchers and non-computational scientists, offering robust and practical tools to leverage prior knowledge effectively for their drug repurposing projects. By adhering to FAIR principles, the method ensures high-quality curated data, as well as easy access and reusability. Although the present research focuses on molecules with clinical trial history, aiming to provide a useful resource for informed decision-making in drug repurposing, the reported pipelines can be readily adapted to different drug discovery projects.
Aimed at serving a broad community, we developed two distinct complementary platforms: one based on Python and NEO4J (https://neo4j.com/) and another utilizing the KNIME Analytics Platform [35] (see the ‘Data Availability’ section).
This work is part of a collaborative initiative within the REMEDI4ALL EU project (https://remedi4all.org/) involving scientists from the Fraunhofer Institute for Translational Medicine and Pharmacology (ITMP) and the Karolinska Institute (KI), who have collaborated to unify their compound collections under a shared identification procedure.
Methods
Ingestion of data from public resources
For our annotation workflow, we primarily leveraged PubChem (https://pubchem.ncbi.nlm.nih.gov) and ChEMBL (https://www.ebi.ac.uk/chembl/), two major open-source biological databases with programmatic access tools. PubChem, maintained by the National Institutes of Health (NIH), houses >111 million unique chemical structures and 271 million bioactivity data points derived from 1.2 million biological assays [36]. ChEMBL (https://www.ebi.ac.uk/chembl/), which contains detailed information on 2.5 million drug-like compounds and their biological effects [37], served as a pivotal resource in our annotation workflow, providing reliable and comprehensive drug discovery-related data. While PubChem and ChEMBL formed the core of our workflow, we also integrated the KEGG database [38] in specific cases to map EC numbers, supplementing our annotation of enzymatic functions and biochemical pathways. By programmatically accessing these databases, our workflow efficiently taps into rich repositories of biological and medicinal chemistry information, ensuring robust and accurate annotations.
Programmatic language used by the workflows
Our primary objective with the workflows is to provide technical solutions for the dynamic annotation of collections with relevant, up-to-date bioactivity and clinical results. The goal is to ensure that these annotations are easily reusable by scientists with varying levels of informatics expertise. To achieve this, we designed our annotation workflows using two programmatic languages, KNIME and Python, catering to a broader bioinformatics and cheminformatics community. Konstanz Information Miner KNIME [35] is an open-source, low-code platform for creating visual workflows tailored to data mining, analysis, machine learning, and data visualization. KNIME offers a vast library of prebuilt ‘nodes’ for data transformation, cleaning, statistical analysis, visualization, deployment, and retrieval. Additionally, it supports numerous extensions for cheminformatics, bioinformatics, REST services, and various scripting languages such as Python, R, Java, and SQL. The KNIME Community Hub serves as a rich repository of freely available workflows, featuring >31 000 community-shared workflows at the time of writing.
The KNIME workflows were created with KNIME Analytics Platform version 5.4.2 and use the following extensions: KNIME Base Nodes, KNIME Excel Support, KNIME Expressions, KNIME Javasnippet, KNIME JSON-Processing, KNIME Math Expression (JEP), KNIME REST Client Extension, KNIME XML-Processing, KNIME Base Chemistry Types and Nodes, KNIME JavaScript Views, KNIME Quick Forms, KNIME SVG Support, KNIME Views, KNIME-CDK, KNIME Plotly, and RDKit Nodes Feature.
Python (https://www.python.org/) is a widely used, high-level programming language known for its simplicity, versatility, and extensive ecosystem of scientific libraries. In this project, Python was used to develop the ‘Chemical Annotator’ pipeline. The pipeline primarily integrates the chembl_resource_client (https://github.com/chembl/chembl_webresource_client) and the pubchempy (https://github.com/mcs07/PubChemPy/) libraries, in combination with in-house functions that directly query RESTful endpoints to access ChEMBL, PubChem, and KEGG databases. To support data processing and integration, the workflow also employs several well-established libraries, including pandas for data manipulation, requests for API communication, and math and json for data formatting and transformation.
Minting of identifier
When acquiring a compound library, each organization assigns internal identifiers for reference and internal use. However, when compound libraries are shared across organizations, these internal identifiers lose relevance. To ensure consistency and enable FAIR data principles, standardized identifiers are essential. To address this need for consistent identifiers across organizations, we developed a KNIME workflow (named ‘Identifier Generator’) that assigns unique identifiers to compounds within the shared collection.
The identifier generation process begins with compound cleaning using the RDKit node in KNIME. This step standardizes structures by removing counterions that are not physiologically relevant in aqueous test solutions (Fig. 1). For instance, counterions such as sodium, chlorine, and acetate are removed, while lithium and antimony are retained. Unique identifiers are assigned based on InChIKeys generated from neutral canonical SMILES representations, ensuring consistent handling of protonation states in accordance with ChEMBL’s standardization protocols (https://github.com/chembl/ChEMBL_Structure_Pipeline/wiki/Work-done-by-each-step#standardize_molblock). This approach facilitates unambiguous mapping to identical substances across public repositories. With respect to stereochemistry, this is preserved whenever it is explicitly provided: Enantiomers are retained as distinct entries, while racemic mixtures are treated as mixtures of the corresponding isoforms during structure harmonization. Enantiomers of a given chemical scaffold share a common prefix in the generated identifier, allowing easy identification without requiring similarity searches. Drug combinations are assigned a unique identifier corresponding to the mixture itself and individual identifiers for each of their components, thereby preserving both aggregate and constituent-level information. The Identifier Generator workflow is available on KNIME Hub (https://hub.knime.com/fraunhoferitmp/spaces/Public/Remedi4All/R4A_StructureHarmonisation_IDgenerator).

Layout of the structure for identifier minting workflow published on KNIME Community Hub.
KNIME annotation workflow
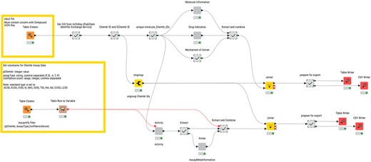
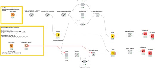
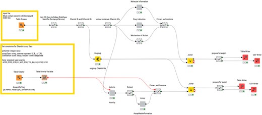
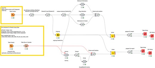
A KNIME (Konstanz Information Miner) pipeline, named ‘R4A Annotation Tool’, was developed as a graphical workflow for data extraction and processing. The InChiKey representations generated from the structure harmonization pipeline are used as input in the annotation workflow (Fig. 2). These are used in a ‘GET Request’ node used as input for retrieving the PubChem Compound Identifier (CID) from the PubChem Identifier Exchange service. The CIDs are then used as input for a second request to the PubChem Identifier Exchange service for retrieving compound synonyms. During the development, we observed inconsistencies in output quantity, which were caused by server timeouts leading to empty response bodies. We were able to minimize this problem by the introduction of recursive loops on empty response occurrences. The synonyms list for each CID includes, among others, ChEMBL IDs and sChEMBL IDs, of which the ChEMBL IDs are used for querying the ChEMBL Database in five separate metanodes. The first metanode queries the molecule table, retrieving chemical and physicochemical properties, e.g. molecular weight, number of aromatic rings, molecular formula, max phase, indication class, and first year of approval. ChEMBL compound physicochemical properties calculation is documented in the ChEMBL Interface Documentation Gitbook (https://chembl.gitbook.io/chembl-interface-documentation/frequently-asked-questions/drug-and-compound-questions#can-you-provide-some-details-on-how-chembl-compound-physicochemical-properties-e.g.-logp-mw-psa-..-a). The second metanode queries the drug_indication table and retrieves clinical trial information such as Experimental Factor Ontology (EFO) terms, Medical Subject Headings (MeSH) headings, indications, and the maximum clinical trial phase reached. The third metanode queries the mechanism table with information about the mechanism of action of the molecule. All information gathered from these three metanodes is combined and forms the MedChem output. The fourth metanode queries the activity table retrieving assay results such as pChEMBL values (the negative logarithm of the concentration value of potency indicators such as IC50, EC50, Ki, Kd, CC50, and LD50), target, assay description, and assay ID. The assay ID is used in the fifth metanode for querying the assay table extracting information on cell type or assay organism and assay confidence score. The information from these final two metanodes is combined to form the BioAssay output. To improve performance and speed, requests are bundled for 20 compounds in the case of the activity table and 200 compounds in other requests, and up to 100 loop recursions in the case of empty response bodies. The ChEMBL REST API default limit for responses is 20 and is set to the maximum of 200 in all GET requests. The total number of entries is extracted from each response and is used for calculating the number of iterations with increased offset numbers.

Layout of the structure for KNIME annotation workflow published on KNIME Community Hub.
The R4A Annotation Tool is available on KNIME Hub (https://hub.knime.com/fraunhoferitmp/spaces/Public/Remedi4All/R4A_Annotation_Tool_v3.1).
KNIME dashboard
The ChEMBL Annotation Dashboard reuses the metanodes for ChEMBL extraction developed for the KNIME Annotation workflow as a basis in an interactive dashboard. To achieve this, these metanodes were wrapped into a KNIME Component, complemented with string and integer widgets for user inputs (the compound’s ChEMBL ID, constraints for pChEMBL value, confidence score range, and assay type selection (B and/or F)) and various view nodes for visualizations of the annotation output. Physicochemical, pharmaceutical, and clinical trial information is displayed using tile views. Assay and activity information are displayed using pie chart, box plot, line plot, and heatmap visualization nodes. An interactive bar chart displaying pChEMBL values reported for a user-selectable target is downstream of a value selection widget. The ChEMBL Annotation Dashboard can also be run as a browser-based data app in a KNIME Business Hub environment.
The ChEMBL Annotation Dashboard is available on KNIME Hub (https://hub.knime.com/fraunhoferitmp/spaces/Public/Remedi4All/Chembl%20Annotation%20Dashboard).
Python annotation pipeline
The Chemical Annotator is composed of five scripts—chemical_annotator.py, chembl_utils.py, kegg.py, misc_utils.py, and pubchem_utils.py (Supplementary Fig. S1).
The chemical_annotator.py script serves as a command-line interface and execution driver for the entire pipeline. It begins by parsing arguments for input and output file paths and the type of chemical identifier to use (SMILES, InChI, or InChIKey). It sets up a logging system to track the execution process and any errors. Once the input CSV file is read into a DataFrame, the script calls the ‘process_compounds’ function from misc_utils.py which acts as a high-level orchestrator for compound-level data aggregation. By calling appropriate functions defined in the chembl_utils.py, pubchem_utils.py scripts, it ensures that each compound is enriched with as much relevant chemical and biological information as possible. The function handles missing data and provides a real-time progress bar, making it suitable for large-scale processing.
The chembl_utils.py contains a suite of functions that interact with the ChEMBL web services [39]. For compound-level data, a series of functions convert chemical identifiers into ChEMBL IDs, retrieve compound metadata, therapeutic uses and biological mechanisms from ChEMBL. Information about ChEMBL compound physicochemical properties calculation is reported in the ChEMBL Interface Documentation Gitbook (https://chembl.gitbook.io/chembl-interface-documentation/frequently-asked-questions/drug-and-compound-questions#can-you-provide-some-details-on-how-chembl-compound-physicochemical-properties-e.g.-logp-mw-psa-..-a). For assay-level data, functions filter assay information and associated publication metadata by user-defined confidence score and pchembl value. For target-level data, functions retrieve target metadata and protein classification. These functions are designed to be modular and fault-tolerant. The results are saved into Excel files. After this, the script proceeds to collect assay and target data associated with the compounds that have been found in ChEMBL.
EC numbers are then mapped to KEGG pathways (function defined in kegg.py script). The final output includes reports on drug information, assay results, mechanism of action, target data, and pathway annotations.
In the present study, the SMILES representation generated from the structure harmonization pipeline has been considered as input.
Source code of the Chemical Annotator is available on GitHub at https://github.com/REMEDI4ALL/chemical_annotator and the original code is deposited on Zenodo at https://doi.org/10.5281/zenodo.16357572.
Neo4J database and NeoDash
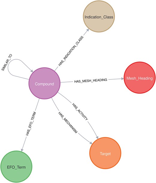
A Neo4j graph database was developed with a schema (Fig. 3) reflecting the drug-related knowledge collected by the Chemical Annotator. At the core of the graph are Compound nodes, each annotated with detailed chemical and metadata properties such as compound_id, smiles, canonical_smiles, first approval, max_phase, and molecule_synonym, among others. Compound nodes are connected to Target nodes, which include attributes like target_chembl_id, UNiProt_ID, target_pref_name, target_organism, and protein_hierarchy, capturing both biological entity and classification. The graph also includes nodes for Indication_class, Mesh_Heading, and EFO_Term, each representing therapeutic categories, biomedical indexing terms, and ontology-based disease descriptors, respectively.

Relationships between these nodes are richly annotated: HAS_ACTIVITY links compound nodes to target nodes with assay metadata such as assay_type, standard_type, confidence_score, pchembl_value, and doi. HAS_MECHANISM captures mechanistic insights through action_type and mechanism_of_action, and SIMILAR_TO quantifies compound similarity using the Tanimoto coefficient (Tc).
Other relationships like HAS_EFO_TERM, HAS_MESH_HEADING, and HAS_INDICATION_CLASS provide links to disease and classification ontologies. This integrated graph structure serves as an engine behind an interactive dashboard (named ‘Chemical Biology Atlas’) built using NeoDash, enabling intuitive exploration, querying, and visualization of drug-related knowledge.
The latest accessible version of the Chemical Biology Atlas is archived on Zenodo https://doi.org/10.5281/zenodo.16310142 and the current live version is available at https://chembioatlas.serve.scilifelab.se/.
Fingerprint similarity
For comparison of the chemical space of the R4A library and the ChEMBL clinical compounds, input SMILES were used to calculate molecular fingerprints of types MACCS, Morgan, and FeatMorgan using the RDKit fingerprint node. The circular fingerprints, Morgan, and feature-based Morgan were generated using a radius of 2 and a bit vector length of 1024. The Tanimoto coefficients are calculated using the Fingerprint Similarity Node of the CDK KNIME extension. Here, for each of the ChEMBL clinical set compounds, the maximum Tanimoto similarity to the closest R4A set analogue is retrieved.
Likewise, all pairwise similarities implemented in the Neo4j database—amounting to >13 million—were precalculated using RDKit with Morgan fingerprints [40] (radius 2, 1024-bit vectors), based on the SMILES representations of the R4A set.
Principal component analyses
The principal component analyses (PCAs) were performed using the KNIME analytics platform. Input components are either physico-chemical properties retrieved by the KNIME annotation workflow or calculated from canonicalized SMILES using the ‘RDKit Descriptor Calculation’ node. All properties were normalized to 0–1 scale using the ‘Normalizer’ node before entering the ‘PCA’ node, and the dataset is reduced to two dimensions. The two-dimensional data frame is sliced into quadrants of 0.1 × 0.1 for dimension 0 and dimension 1, and quadrants occupying either of the reference libraries (ChEMBL clinical set or Drug Repurposing Hub) are considered. The proportion of considered quadrants that are also occupied by at least one compound of the R4A set is determined. To perform this calculation, datapoints for each dimension are rounded to one decimal place, a ‘GroupBy’ node is used to group the data set by rounded dimension 0 and dimension 1, and number of datapoints for each compound collection for each group is counted. The chemical space coverage is calculated as the percentage of quadrants occupied also for the R4A set of the total chemical space covered by the reference library (Supplementary Figs S2 and S3). For determination of the PCA loadings, the ‘PCA Compute’ node is used to calculate the eigenvalues of the first two components (second output port).
Results
We designed and developed two distinct pipelines to gather, process, and analyze annotated data from publicly available repositories. Among other data, the collected information included key annotations, such as CIDs, structural information, physicochemical properties, bioactivity profiles, and metadata related to biological targets, assay conditions, therapeutic use, research, and patent literature. We applied both approaches to the Specs repurposing set, a well-established collection of compounds with potential for drug repurposing. This served as a test case to showcase the pipelines’ capabilities in collecting, processing, structuring, and analyzing bioactivity data in a drug repurposing context. Notably, the two pipelines can be applied to any chemical library provided by users, making them versatile tools for various drug discovery projects. To facilitate interaction with the collected results, we developed two complementary analytical dashboards. The first offers real-time annotation and analysis capabilities for any single chemical compound input, while the second focuses specifically on the Specs repurposing set, allowing efficient navigation and analysis of complex relationships in a graph structure.
Development of KNIME and Python pipelines
A KNIME (Konstanz Information Miner) pipeline, named ‘R4A Annotation Tool’, was developed as a graphical workflow for data extraction and processing. This workflow annotates small molecules with chemical, bioactivity, and drug information, taking the compound InChIKey as input (Figs 4a and 2). The InChIKey is a highly detailed and unique representation of a chemical structure, making it an ideal input for our process. The next step involves mapping the InChIKey to chemical identifiers using PubChem. This step allows us to gather all known identifiers for the compound, including the Compound Identifier (CID), ChEMBL Identifier (ChEMBL ID), and SureChEMBL Identifier (sChEMBL ID). Using the ChEMBL IDs, we query the ChEMBL database to extract four key levels of information. The first level includes physicochemical properties, such as molecular weight, preferred compound name, and structural features like hydrogen bond donors and acceptors, LogP, etc. The second level focuses on bioactivity annotations. We prioritize binding and functional assays against single protein targets and retrieve descriptions and results for experiments, filtered by a confidence score of 8 or higher in ChEMBL. Additionally, to the target information (Target ID, Target pref name), we retrieve potency indicators such as IC50, EC50, Ki, Kd, CC50, and LD50, summarized by the pChEMBL value. This semi-positive defined value allows for easy numerical ranking of compound activity, with higher values indicating greater potency [34]. The third level provides drug approval metadata, including the year of first approval, maximum clinical phase achieved, and any withdrawal status. Finally, the fourth level includes clinical trial annotations along with their respective drug indications. Consistent ontologies such as the EFO and MeSH are used to represent indication areas. Additionally, we gather information on whether the compound has progressed through clinical phases and, if so, the latest clinical stage reached. The workflow described above is reused for the creation of an interactive dashboard version that handles single compound input. Here, the compound’s ChEMBL ID is used as input, and future versions will expand to also allow querying with machine-readable chemical structure representations (SMILES, InChIKey) or trivial names as input. The application gives users the possibility to set constraints for confidence score range, minimum pChEMBL value, and assay type (binding and/or functional). For institutions with access to KNIME Business Hub, the dashboard is available as a web application to be used without KNIME installation.

Overview of the KNIME and Python annotation workflows. (a) KNIME pipeline: In the workflow, we make use of both PubChem and ChEMBL databases to aggregate all relevant biological and chemical information, (b) Python pipeline: different molecular identifiers (SMILES, InChI, and InChIKey) can be used as input to query the ChEMBL, PubChem and UniChem databases and extract relative CIDs. These identifiers allow access to relevant molecular, assay, activity, pharmacological, target, and pathway information, which are compiled in output .xlsx files.
The KNIME pipelines offer full integration capability into user-specific drug discovery analyses, both downstream of hit identification workflows and upstream of machine learning or SAR studies. The KNIME workflow offers a wide variety of export and import formats to integrate with users’ infrastructure, e.g. MS Excel, SDF, or Tibco Spotfire.
A Python pipeline, named ‘Chemical Annotator’, was implemented as a script-based solution (Fig. 4b and Supplementary Fig. S1) for systematic retrieval, integration, and organization of chemical, bioactivity, and target information. It accepts various chemical notations as input, including SMILES, InChI, or InChIKey, which are processed through three resources: ChEMBL, UniChem, and PubChem. These resources are used to obtain corresponding molecule identifiers such as ChEMBL ID, PubChem CID, and sChEMBL. The workflow mainly relies on the molecule ChEMBL ID to extract relevant metadata from ChEMBL. This data includes chemical identifiers (such as SMILES, InChi, InChIKey, and molecular formula), molecular properties (including molecular weight, number of heavy atoms, AlogP, hydrogen bond donors and acceptors, number of aromatic rings, and number of Lipinski’s rule of five violations), as well as synonyms, approval date, withdrawal status, and therapeutic classification. Clinical and pharmacological context is also included, such as drug indications, clinical phase, and associated disease terms, e.g. EFO terms and MeSH headings. The Chemical Annotator further collects data on mechanisms of action, target identifiers, experimental assay details, and quantitative bioactivity measurements. Additionally, it gathers target-related information, including target names, ChEMBL and UniProt identifiers, organism, enzyme commission numbers, and protein class hierarchies. Associations with biological pathways are retrieved from the KEGG database [38]. All collected data are organized and exported in both single and combined.xlsx files (Fig. 4b).
Both pipelines and demonstration data outputs are publicly accessible (see data and code availability sections).
Development of KNIME and Neo4j dashboards
To offer a comprehensive approach for visualization and analysis of the collected data from the two annotation pipelines, we built both KNIME and Neo4j dashboards. The KNIME dashboard uses the KNIME-based annotation workflow to annotate individual compounds on-the-fly by querying the relevant databases directly. It is designed to generate a quick overview of the most relevant and up-to-date information. The Neo4j dashboard specializes in graph-based visualizations tailored to the Specs repurposing set, making it ideal for exploring complex relationships in drug interactions and biological pathways. This dual approach allows researchers to gain insights from statistical analysis and network visualization, enhancing decision-making in drug repurposing and discovery studies.
KNIME dashboard
The ‘ChEMBL Annotation Dashboard’ is the KNIME-based dashboard version of the annotation workflow. Upon querying single substances, it displays various visualizations for chemical, physicochemical, pharmaceutical, clinical trial, and bioactivity information retrieved directly from the ChEMBL database.
The user of this data app can set constraints for the target confidence range, minimum pChEMBL value, and assay type using the drop-down menus next to the ChEMBL ID input field. Figure 5 exemplifies the visualizations available using Diclofenac sodium (CHEMBL1034) as input, displaying the compound’s structure, alongside physicochemical information, a time series on reported activity, frequency of reported targets as a pie diagram, and statistics on reported potency in a boxplot.

Example dashboard output using the KNIME annotation tool for a single compound, Diclofenac sodium.
Further visualizations offer a comprehensive overview of the pharmaceutical information, including the year of first approval, the therapeutic indication class, oral administration possibility, and whether the drug was withdrawn. The frequency per year the compound was reported as being active (as defined by the user’s set constraints) against a specific target is illustrated in a heatmap. In more detail, the associated pChEMBL values for the specific user-selectable targets are presented in an interactive bar chart, where a drop-down menu lets the user select the target of interest. The indication area, EFO ID, and status of ongoing and completed clinical trials in ranked information tiles complete the dashboard.
Neo4j-powered dashboard
We named the Neo4j-powered dashboard ‘Chemical Biology Atlas’. The Chemical Biology Atlas provides a versatile and comprehensive platform for the exploration and analysis of chemical biology data. The dashboard is composed of multiple interactive panels: Compound search, Compound’s analogues space search, and Target search (Fig. 6). Each page contains a collection of self-contained visual or interactive elements (namely reports), which display specific information. In addition, displayed data can be downloaded as a comma-separated values (CSV) file.

Neo4j dashboard. (a) compound search panel, (b) compound’s analogues space search panel, (c) target search panel.
The Compound search page (Fig. 6a) provides reports for exploring and analyzing compound data. Users can retrieve detailed information about compounds using various identifiers such as ChEMBL ID, PubChem CID, InChIKey, and more. The Compound card report provides a detailed overview of compound’s properties, including identifiers, molecular structure, and clinical or preclinical records. The Mechanism of action report details the biological mechanisms of the compound, including action types and targets. The Compound structure report depicts the compound structure. The Target space report provides insights into the interactions between compounds and their targets in the form of an interactive network graph map. In a similar fashion, relationships between the compound of interest and biomedical ontologies (i.e. EFO and MeSH) can be explored through the EFO space and MeSH space reports, respectively. The Target organism report provides an interactive Sankey diagram visualizing relationships between compounds, activities, targets, and target organisms. The Select organism report allows users to select target organisms to perform focused searches and analyses on specific organism. The Average pChEMBL value report displays the average pChEMBL value for each target, offering a measure of half-maximal response of the compound of interest against a specific target. The Target distribution report shows the distribution of targets associated with the compound, helping in understanding their prevalence and diversity. The Assay/target annotation report offers detailed information about assays and targets. The Assay distribution report highlights the types and frequencies of reported assays. The Target classification report shows a structured view of target types based on protein hierarchy, and the Indication class report provides information on the therapeutic areas associated with the compound of interest. Users can also filter results based on the Confidence score assigned to the bioactivity data.
The Compound’s analogues space search page (Fig. 6b) allows users to explore analogues, or dissimilar compounds, compared to the molecule of interest, to analyze their biological activities and relationships with targets. A key feature is the ability to fine-tune the selection of analogues by adjusting the Tanimoto similarity index through the Select similarity threshold report. The Target space by chemical similarity report enables the identification of such compounds and their associated target information, which can be filtered by target organism through the Select organism report, providing insights into potential shared biological activity and off-target effects. The MeSH Space by chemical similarity and the EFO Space by chemical similarity reports show MeSH headings and EFO terms based on chemical similarity, aiding in the classification and exploration of disease-related terms, respectively. The Analogues MoA space report offers detailed information about the biological mechanisms of compounds with certain similarity to the compound of interest. The Analogues space and Analogues target space reports provide insights into biological activity and targets of compounds ranked by their chemical similarity to the compound of interest. Users can also filter results based on the Confidence score assigned to the bioactivity data.
The Target search page (Fig. 6c) allows users to retrieve detailed information about targets using various identifiers such as ChEMBL ID, UniProt ID, and descriptions. The Target card and the Target organism reports provide comprehensive information and an overview of the organisms associated with the selected target, respectively. The Compound space report displays compounds associated with the target of interest, while the Compound-analogue space report allows to explore analogues, and their targets, of the compounds associated with the selected target. The MeSH space and the EFO space reports display MeSH headings and EFO terms, respectively, related to the compounds associated with the target of interest and their analogues. The Select similarity threshold report allows to define a Tanimoto index value for analogue selection. Results can be further refined by applying the Select organism and Confidence score filters in the same way as previously described. The Select specific compound report allows users to focus on a particular molecule from the list of those associated with the selected target.
The Statistics page provides a measure of the dataset size and diversity, including the count of distinct compounds, targets, ligand-target activities, chemical similarity relationships, sureChEMBL IDs, ChEMBL IDs for compounds and targets, UniProt entries, indication classes, mechanism of action, and PubChem CIDs.
Annotating the specs repurposing set using both pipelines
We utilized the Specs repurposing library, which is physically housed at both the ITMP and KI institutes. The first step in our efforts involved harmonizing the compound IDs between the two institutions’ collections to ensure consistency when integrating data from both sites and facilitate collaboration. This process culminated in a curated library representing the overlap between ITMP and KI collections and in the generation of a unique Remedi4All identifier (R4A ID) for each compound. Harmonization provided a common ‘Remedi4All harmonized repurposing set (R4A set)’ of 5254 entries (5230 unique substances), representing 93% of the original Specs set, as primary input for the annotation pipelines, with a unified reference point for subsequent analyses (see Methods section). The KNIME and Python protocols were both used to extract and process data for the R4A set by using chemical structures as query. We focused our analysis on assay types B and F (binding and functional), with confidence scores ≥ 8 and pChEMBL values ≥ 6, focusing on the most active substances with activity reported on defined targets. By doing so, we filtered the available data to results of well-defined experimental conditions, where direct interaction with a specific and clearly identified target of interest is determined. Adjustment of these constraints is recommended depending on the specific scientific question and can be easily customized by the user in both pipelines. Despite employing distinct workflows for compound annotation (Fig. 4), the two pipelines demonstrate comparable effectiveness in processing large datasets and notable alignment in their results, showing closely comparable outcomes across diverse metrics (Figs 7–11 and the ‘Discussion’ section). Importantly, both approaches keep track of the data sources together with registry IDs, such as ChEMBL IDs that have been assigned to compounds, assays, and targets. This enables users to trace back the original data source at any point to confirm data quality and further support FAIR data reuse.

Compound-centric information retrieved by the KNIME and Python annotation pipelines (blue and red bars, respectively). The similarity between the two sets was measured using the Jaccard Index (black line). Data from binding and functional assays with a pChEMBL value ≥ 6 and a confidence score ≥ 8 were considered.

Annotation-centric information retrieved by the KNIME and Python annotation pipelines (blue and red bars, respectively). The similarity between the two sets was measured using the Jaccard Index (black line). Data from binding and functional assays with a pChEMBL value ≥ 6 and a confidence score ≥ 8 were considered.

(a) ChEMBL protein family classification from KNIME’s annotation; (b) ChEMBL protein family classification from Python’s annotation. Data from binding and functional assays with a pChEMBL value ≥ 6 and a confidence score ≥ 8 were considered.

(a) Most frequently active reported targets in ChEMBL database for the R4A set (i.e. number of pChEMBL values per target); (b) top-ranked targets based on the number of unique compounds. Data from binding and functional assays with a pChEMBL value ≥ 6 and a confidence score ≥ 8 were considered.

Distribution of compounds from the R4A set indicating the number of targets in Homo sapiens they are reported to be active against. Data from binding and functional assays with a pChEMBL value ≥ 6 and a confidence score ≥ 8 were considered.
Applicability of a harmonized dataset for improved drug repurposing
We tested the applicability, strengths, and weaknesses of the pipelines and dashboards with three use cases relevant to drug repurposing. The first use case is focused on a specific chemical substance, Tazarotene, enabling us to gather comprehensive data and insights tailored to this pharmaceutical, uncovering its potential and hurdles for reuse in other indication areas. The second use case involved exploring the ion channel target KCNQ2 and the elucidation of the mechanism of action of a potent agonist found in a high-throughput screening campaign using the R4A set. The third use case demonstrates the use of the Chemical Biology Atlas for inferring off-target effects of small molecules based on the annotations of close structural analogues.
Use case 1:
Multiple sulfatase deficiency (MSD) is an ultra-rare lysosomal storage disorder with birth or juvenile onset. It is caused by mutations of the SMUF1 gene encoding the formylglycine-generating enzyme (FGE), leading to reduction of cellular sulfatase activities. MSD is a severe and progressive neurologic disease, and symptoms vary depending on disease type. Patients suffer from developmental delays, seizures, skeletal abnormalities, and cognitive decline. Today, treatment options are limited to controlling symptoms.
A recently performed high-throughput screen identified the retinoid compound Tazarotene restoring sulfatase activity in vitro [41]. Investigation of Tazarotene with the KNIME-based ChEMBL Annotation Dashboard (Fig. 12) shows that it has so far only been reported active on retinoic acid receptors, and the effect on sulfatase activity has not yet been reported in ChEMBL. Tazarotene has a long history of being approved since 1997, which suggests a potentially favourable toxicological profile. However, it has only been approved and tested for topical application, and further preclinical and clinical studies are necessary to evaluate its safety and efficacy for systemic administration.

Tazarotene; chemical, pharmaceutical, and biochemical information taken from the ChEMBL Annotation Dashboard.
Use case 2:
There are five different human potassium voltage-gated channel (Kv7.1 to Kv7.5) with distinct tissue expression patterns and functional duties. These membrane receptors are also known as KCNQ1-5. KCNQ2 is deeply involved in brain development of newborns and responsible for most cases of youth epilepsy events either when its function is inhibited (loss of function) or activated (gain of function). KCNQ2 postnatal genetic screening is commonly performed in maternity units. In high-throughput screening assays run at ITMP using the R4A set, we identified several inhibitors, but also an agonist (JNJ-37822681, CHEMBL3234237) that compete for the same binding site of Retigabine (EZOGABINE, CHEMBL41355) [42]. This MoA identification was only possible through structural and mutation studies defined by annotation-driven hypotheses and structural biology evidence on Retigabine. Furthermore, the structural determinants of JNJ activities prompted us to gain deeper insights into the nature of antagonist/agonist profile in KCNQ2 and how selectivity against cardiac Kv7 subtypes could be managed, removing critical undesired activities. JNJ-37822681 is not toxic and had already reached Phase II status as D2 antagonist and was withdrawn because it did not reach the clinical potency targets. Annotations of such KCNQ2 modulating compounds (Fig. 13), not only the clinical candidate but also other hits found by screening, are of critical importance to assess their clinical potential and to suggest further preclinical studies to eventually bring this molecule to a second indications application. Indeed, for JNJ-37822681, we were able to apply for a patent disclosing its novel second indication [patent application PCT/EP2024/088 161].

Profiles of pharmaceutical, clinical, and biological results retrieved from the ChEMBL Annotation Dashboard for (a) Ezogabine (Retigabine) and (b) JNJ-37822681.
Use case 3:
Identifying previously unrecognized mechanisms of action for small molecules is essential for understanding and mitigating adverse effects. In drug discovery, structural similarity plays a pivotal role, particularly in lead optimization, by facilitating the identification of potential compound-target interactions. The Chemical Biology Atlas enables the identification of such interactions by utilizing curated target annotations of structurally related compounds.
To evaluate this approach for target identification, we examined domperidone, a European Medicines Agency (EMA)-approved dopamine D2 receptor (DRD2) antagonist indicated for gastrointestinal motility disorders (Fig. 14). Domperidone is reported to inhibit dopamine D2 (DRD2) and dopamine D3 (DRD3) receptors and the human Ether-à-go-go-Related Gene (hERG) channel [43]. Pimozide, a structurally related antipsychotic drug (Tanimoto coefficient = 0.58), exhibits a comparable target profile. Notably, pimozide also inhibits the alpha-1 adrenergic receptor (α₁-AR), with a reported Ki value of 39 nM. Interestingly, a previous computational study predicted α₁-AR as a target for domperidone and confirmed its binding affinity [44].

Target space graph plot of domperidone and its analogues generated from the ‘Compound’s analogue space search’ page of the Chemical Biology Atlas.
These findings underscore the utility of our database in identifying potential off-target interactions, thereby enhancing the understanding of adverse effects associated with small molecules.
Discussion
Data analysis and interpretation of results
Assessing data consistency between KNIME and python workflows
A critical component of our analysis involved assessing failure rates for both pipelines. We tracked and inspected data retrieval failures, identifying root causes such as API limitations, connection issues, or database-related problems. A comprehensive analysis of results for the R4A set confirmed that both the KNIME and Python pipelines deliver comparable annotated data, with the Python method generally providing a marginally larger number of results. Importantly, we quantified a strong overlap between the two pipelines’ results, as measured by the Jaccard Index (JI), demonstrating that both pipelines are robust and reliable (Figs 7–11, Supplementary Tables S1–S2 and Fig. S4). Annotation counts for compound-centric data demonstrated close alignment, with Jaccard similarity indices of 86%, 85%, and 80% for data identifiers such as ChEMBL ID, sChEMBL ID, and PubChem CID, respectively (Fig. 7a). This trend continues in the other compound-centric categories, such as compound classification by development phases (Fig. 7b–c), as well as number of compounds with known MoA, indication class, EFO term, and MeSH heading (Fig. 7d), where a strong overlap was consistently measured (JI values from 81% to 100%). Likewise, both methods collected highly similar annotation-centric data, such as the unique number of MoAs, indication classes, MeSH headings, and EFO terms (Fig. 8a), as well as the number of pChEMBL values, single protein targets, and assays (Fig. 8b). Similar results were also observed for the distribution of the protein family classification (Fig. 9a–b), as well as for the distribution of top-ranked targets with the largest number of associated pChEMBL activities or unique compounds (Fig. 10a–b).
Interpretation of the annotation results in the context of drug discovery and repurposing
Analysis of the distribution of pChEMBL activity values across different target categories from both pipelines (Fig. 9) shows that enzymes dominate the dataset, with several measurements exceeding more than twice the number recorded for membrane receptors (Supplementary Table S3). Epigenetic regulators, transcription factors, ion channels, and transporters have fewer measurements, while other categories show substantially less activity data. Overall, the distribution of target categories obtained from the two pipelines is highly comparable. Figure 10a shows the top-ranked biological targets based on the number of associated pChEMBL values, highlighting those that have been most characterized. Epidermal growth factor receptor, erbB1, and carbonic anhydrase II emerge as the most heavily studied targets, followed by dopamine D2 receptor. Notably, there is a steep decline in measurement counts further down the list, with targets like carbonic anhydrase I, Serotonin 1a receptor, and various kinases, GPCRs, and histone deacetylases in the mid-range (400–800 values). In contrast, Fig. 10b ranks targets by the number of unique compounds tested, emphasizing chemical diversity rather than measurement volume. While some overlap exists with Fig. 10a, the rankings differ, as some targets have many measurements for relatively few compounds, while others are associated with a broader spectrum of chemical diversity. This comparison underscores the importance of considering both the quantity of activity data and the diversity of tested compounds when evaluating targets for drug repurposing. The prominence of G protein-coupled receptors (GPCRs) in both rankings is consistent with their well-known pharmacological importance as major drug targets and their central role in drug discovery and repurposing efforts [45, 46].
The top-ranked disease indications or categories by the number of unique compounds per EFO term (Supplementary Fig. S4) emphasize the broad therapeutic diversity of the R4A set. There is a particular enrichment for cancer-related pathologies, alongside other major diseases such as cardiovascular, infectious, and metabolic diseases. To gain insights into the landscape of drug promiscuity within the R4A set, we analyzed the distribution of compounds based on the number of unique targets for which activity is reported in ChEMBL (Fig. 11). The observed data shows that compounds interact on average with 5.5 targets, a result that is in line with previous studies of drug promiscuity [47].
How does the R4A set cover the ChEMBL’s druggable proteome?
The identification and characterization of druggable protein targets is central to drug discovery and repurposing. ChEMBL is widely recognized as a comprehensive, curated database of bioactive molecules and their protein targets, and is frequently used as a reference for the druggable proteome due to its extensive coverage and rigorous annotation standards [30, 37]. We performed a comparative analysis of the R4A set and ChEMBL to quantitatively assess the overlap of their chemical and druggable spaces (Figs 15–16 and Supplementary Figs S2 and S5). We considered the ChEMBL-approved drugs and clinical compounds as a subset of ChEMBL (v35) space comprising compounds with assigned max_phase (ChEMBL max_phase range between –1 and 4) and relative target data from assay types B and F (binding and functional), with confidence scores ≥ 8 and pChEMBL values ≥ 6.

Comparison between the R4A set (orange) and the ChEMBL clinical compounds (blue); (a) R4A set has ∼20% overlap of ChEMBL IDs with all ChEMBL clinical compounds, (b) violin plots of maximum Tanimoto similarity of ChEMBL clinical compounds with R4A set using MACCS (blue), Morgan radius 2 (green), and FeatMorgan radius 2 (orange) fingerprints, (c) PCA on physico-chemical properties calculated with the RDKit Descriptor Calculation Node in KNIME, (d) physico-chemical properties retrieved from ChEMBL database using the python-based annotation pipeline. (e) Biplot of eigenvectors (loadings) representing magnitude and direction of the feature’s contribution for the PCA using physico-chemical properties calculated with (e) the RDKit Descriptor Calculation Node in KNIME, (f) Physico-chemical properties retrieved from ChEMBL database.

Overlap of druggable proteome in Homo sapiens between the R4A set and ChEMBL chemical compounds for targets associated with clinical compounds. (a) Overall overlap of UniProt IDs; (b) overlap of UniProt IDs by target class. Count is based on the number of unique UniProt IDs, considering binding and functional assays with a pChEMBL value ≥ 6 and a confidence score ≥ 8. The data shown was obtained from the Python pipeline.
When considering the overlap of ChEMBL IDs, the R4A set constitutes a small subset (∼20%) of the number of the ChEMBL clinical compounds (Fig. 15a). However, when comparing both sets using molecular fingerprint similarity, we identified a substantial degree of structural overlap between compounds of the two sets (Fig. 15b). Using MACCS fingerprint similarity, which focuses on substructural features, the majority of ChEMBL clinical compounds appear to be represented in the R4A set. A greater degree of separation is found using Morgan and FeatMorgan fingerprints, both of which capture circular atom-level environments. The separation is less pronounced using FeatMorgan fingerprints, which incorporate pharmacophoric properties and therefore emphasize functional rather than structural similarity.
Employing a PCA on the structural properties utilizing common RDKit descriptors revealed a good coverage of the ChEMBL chemical space as shown in Fig. 15c. Partitioning of the two-dimensional data frame into quadrants of 0.1 × 0.1 gave 304 quadrants occupied for the ChEMBL chemical space, and of these, 250 are also occupied by the R4A set, giving a coverage of 82% of the ChEMBL chemical space (see the ‘Methods’ section and Supplementary Fig. S2). For interpretation of the contribution of the original features, the PCA loadings, we visualize the eigenvectors of the two principal components in Fig. 15e, showing the greatest magnitude for the number of sp3 hybridization. The details of the chemical space analysis can be found in the methods section. Similarly, as shown in Fig. 15d, when using the physico-chemical descriptors (AlogP, number of aromatic rings, molecular weight, hydrogen bond acceptors and donors, and number of heavy atoms) retrieved from the ChEMBL database using the annotation pipelines, a good correlation can be seen, with a coverage of 78% (from 158 quadrants). Here, the biplot of the eigenvectors of the components reveals the number of aromatic ring systems as the dominant feature. The stripes evident in the PCA plot in Fig. 15e are most likely due to the abundance of integer descriptors in the dataset.
A broad coverage of the target landscape was measured considering the overlap of UniProt IDs in all organisms (∼77%, Supplementary Fig. S5a) and Homo sapiens in particular (∼84%, Fig. 16a). A substantial overlap was also measured when considering the protein targets grouped by target class (Supplementary Fig. S5b and Fig. 16b). However, results highlighted the potential to extend the R4A set by systematically incorporating molecules with a mechanism of action towards targets that are currently not well represented or even absent.
How does the R4A set cover the drug repurposing hub?
The Broad Institute’s Drug Repurposing Hub is a curated database covering pharmaceutical and biochemical information such as MoA, target proteins, and disease indication, and is a rich source of information in the field of drug repurposing. The R4A set is designed as a subset of the Broad institute’s collection. We investigated the drug information table (version 3/24/2020) downloadable from the Drug Repurposing Hub, covering structural information on >20 000 samples (not unique active chemicals, e.g. different salt forms, vendors, batch IDs). A comparison of the two collections based on molecular fingerprints, e.g. MACCS, Morgan, and FeatMorgan, shows a general close similarity (Fig. 17a). A PCA utilizing the RDKit descriptors as described above revealed that our institute’s R4A set covers 95% of the chemical space of the Drug Repurposing Hub collection (Fig. 17b and Supplementary Fig. S3). This underscored the width of diversity the R4A set covers and the richness of information our pipelines produced for investigating the potential of drug repurposing candidates also outside the R4A set.

Comparison between the R4A set (orange) and Drug Repurposing Hub (yellow). (a) Violin plots of Maximum Tanimoto similarity of Drug Repurposing Hub compounds with R4A set using MACCS (blue), Morgan radius 2 (green) and FeatMorgan radius 2 (orange) fingerprints, (b) PCA on physico-chemical properties calculated with the RDKit Descriptor Calculation Node in KNIME.
Practical implications
The integration of KNIME- and Python-based annotation pipelines, complemented by interactive dashboards, offers a robust and callable solution for streamlining data-driven drug repurposing research. By automating the extraction and integration of chemical and bioactivity data from heterogeneous public sources, these tools facilitate a task that is generally labour-intensive and error-prone.
Validated on a harmonized subset of the Specs repurposing collection (>5000 compounds), the pipelines demonstrated reproducibility and adaptability, making them suitable for any user-provided compound library, ensuring data quality and traceability in all types of data-driven drug discovery and repurposing studies.
The interactive dashboards—KNIME’s ChEMBL Annotation Dashboard and the Neo4j-powered Chemical Biology Atlas—allow multilayered exploration of chemical, pharmacological, and relational data.
At the time of writing, the R4A Annotation Tool had been available on KNIME HUB for 6 months, reaching ∼90 downloads, while the latest Dashboard version had been online for 3 months, reaching ∼50 downloads. This demonstrates a clear interest of the scientific community in these tools.
Together, we think that these tools can streamline informed decision-making in drug repurposing, facilitating translational research by bridging computational and experimental data.
Future directions
The comparative evaluation of KNIME and Python workflows revealed complementary strengths as well as directions for future development. One key improvement will be the expansion of input flexibility, allowing users to query the pipelines using additional identifiers such as drug names or CAS numbers. Extraction of additional chemical information will also be implemented, e.g. the number of rotatable bonds, as it can have a key impact on both pharmacodynamics and pharmacokinetics. In addition, when stereochemical information is missing, we see value in extending future versions of our tools to explicitly consider stereoisomeric relationships during harmonization and querying. In our current workflows, off-target information is indirectly inferred from the collected biological activity data, and side effects information is not explicitly considered. We aim to integrate in future versions adverse effect and toxicity data from repositories such as the US Food and Drug Administration (FDA) Adverse Event Reporting System (FAERS) [48], VigiBase [49], OnSIDES [50], or PubChem. Further integration with additional databases will enrich the depth of annotation and provide a more comprehensive biological context. Here, the Remedi4All in silico drug repurposing catalogue (https://www.idrc-r4a.com/) will serve as a guideline. Analytical capabilities can also be expanded, particularly within the KNIME dashboard, to include exploratory data analysis techniques such as clustering, PCA, UMAP, t-SNE, scaffold extraction, and descriptor-based profiling to support deeper analyses into chemical space. The integration of a commercial vendor database for the identification of structurally related analogues could be implemented to support structure–activity relationship (SAR) analyses, aiding the progression of an initial hit compound to a more advanced lead substance. Finally, we will also explore enabling local database instances to further improve scalability and performance. While the two workflows are not intended to guide clinical decision-making, they provide a framework for exploration of bioactive compounds and hypothesis generation in drug repurposing.
Conclusion
This study presents a harmonized and reproducible framework for automated annotation and analysis of compound libraries, particularly for drug repurposing initiatives. The KNIME and Python pipelines enable systematic integration of curated chemical and bioactivity data from public repositories, in alignment with FAIR principles. The accompanying dashboards facilitate intuitive exploration of complex datasets, supporting both compound-centric and target-centric analyses. The framework is adaptable to any user-provided compound library and is accessible to researchers with diverse computational backgrounds.
The application to the Specs repurposing set, comprising >5000 compounds, demonstrates the scalability and consistency of both workflows. Through detailed use cases, the framework proved to be effective in facilitating drug repurposing analyses and supporting reliable decision-making.
As scientific databases continue to evolve, future enhancements are proposed to increase flexibility and extend the range of available data. Although the current focus is on compounds with clinical trial history, the methodology is broadly applicable to various drug discovery contexts.
Acknowledgements
We would like to thank the authors of the public resources used in our work for making their datasets available to the scientific community. Technical infrastructure for hosting the Chemical Biology Atlas was provided by SciLifeLab Serve (https://serve.scilifelab.se), a platform developed and supported by SciLifeLab Data Centre.
Author contributions
J.R. Conceptualization, Methodology, Development of the KNIME annotation pipeline and the KNIME dashboard, Data Analysis, Writing-Reviewing and Editing, Visualization; F.B. Conceptualization, Supervision, Methodology, Development of the Python annotation pipeline, Data Analysis, Development of the NEO4J database and NeoDash dashboard, Writing-Reviewing and Editing; B.S.L. Data analysis, Visualization, Writing-Reviewing and Editing. Y.G. Writing-Reviewing and Editing; A.L.G. Writing-Reviewing and Editing; Z.T. Writing-Reviewing and Editing; T.A. Writing-Reviewing and Editing; J.H. Writing-Reviewing and Editing; A.J.J. Writing-Reviewing and Editing; P.G. Writing-Reviewing and Editing; A.Z. Writing-Reviewing and Editing.
Conflict of interests
The authors declare no competing interests.
Funding
The REMEDi4ALL project has received funding from the European Union’s Horizon Europe Research & Innovation programme under grant agreement no. 101057442. The Chemical Biology Consortium Sweden (CBCS), node KI, is a national research infrastructure funded by the Swedish Research Council (dr.nr. 2021-00179) and SciLifeLab. The work was also funded by the Research Council of Finland (No. 351507 to ZT). This work reflects only the authors' view, and the EC is not responsible for any use that may be made of the information it contains.
Data availability
Demonstrator data used in this study can be accessed on Zenodo at https://doi.org/10.5281/zenodo.16359229. The KNIME workflow and dashboard are available on KNIME HUB. The python code of the Chemical Annotator workflow is available on GitHub and Zenodo. The Chemical Biology Atlas is accessible on the SciLifeLab Serve platform.